Improving Disney+'s filter and parental controls

Overview

As a designer, I have one main goal: creating products and features that are useful to users. For this project, I wanted to assess 

what the highest complained about pain points were and create a potential solution.


This is a personal project that I created over the span of a week, before I joined Disney Streaming. I utilized Miro for early sketches and getting my research together, and Figma to create a fully functional prototype.

Gathering Research


At the discovery phase of my project, I decided to focus on the iPad app and read through hundreds of app store reviews in order to get a better understanding of the problems that users were facing. You can you this place to talk a little bit about the image on the side.


I also took screenshots of the problem areas so I could see what the available features were and what the current UI looked like. Below are screenshots the current watchlist, the profile settings page, and the info screen for a movie.

Personas


Based on the user reviews, I set up two user personas. I referred to them throughout the entire design process.


Lisa is a mom that's working from home and she needs a quiet area in order to be able to talk to her clients. This is difficult for her because she needs to watch her kids and she can't leave them watching their favorite Disney shows out of fear that they'll grab the remote and switch to something that is not suitable for their age.


Michael is a college student majoring in Film Studies. He needs ways to socialize with his friends or relax alone after classes, but choosing which movie to watch takes too long. He doesn't have a way to sort through the movies on his watchlist and he doesn't have a way to organize the movies that he's already watched, so he's spending too much time searching.

User Flows

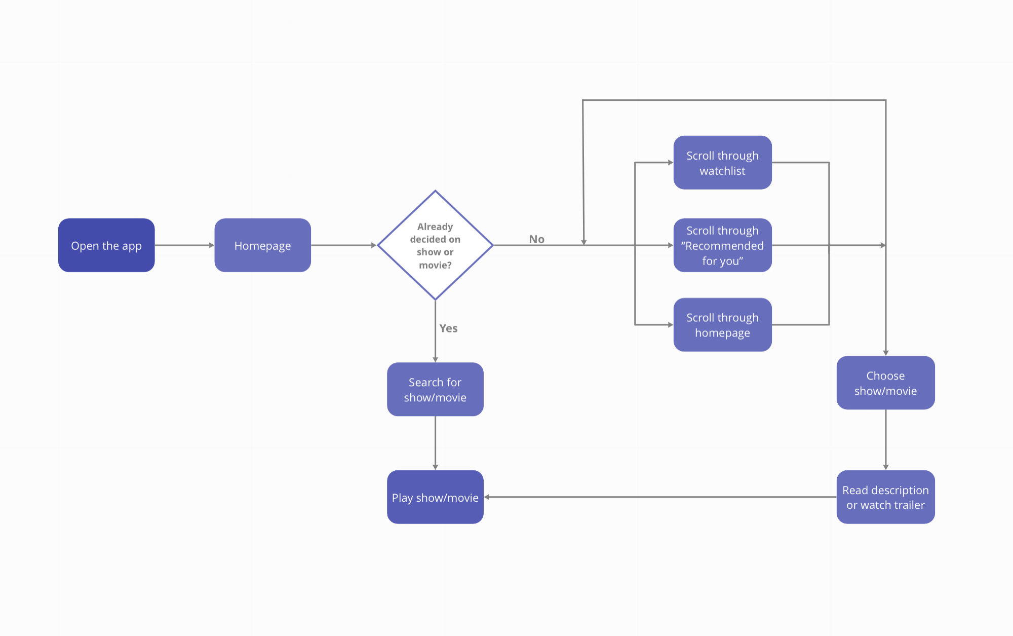
Lisa’s frustrations seemed to have an easy solution, but I had to dive a little deeper to figure out how to offer the best solution to Michael’s problem. I decided to create a user flow of his movie selection process to be able to better understand the steps that he would take and which screens he was likely to access.


As I was creating the diagram, I realized that Michael probably had the same probability to pick a movie from his watchlist than from his homepage. I decided to focus on that particular problem and prototype a solution.


Lo-fi wireframes


At the beginning of my design process, I created a simple parental lock feature for Lisa. I followed the same general format that other streaming services offer for parental controls in order to maintain consistency and not confuse the users.


I also created a couple of wireframes to figure out how to improve Michael’s search experience and reduce his browsing time. I decided to add a rating feature so that Michael could search through his favorite movies, even if he has already watched them.


I created a couple of iterations of the rating feature and had a small amount of users tell me their preference and why. 70% of the people that I asked prefered the option to click out of the credit screen and rate the movie from the info page, but I assume the average person would want to reduce the time that it takes to rate the title and just rate it from the credit screen. This could be confirmed with further A/B testing and a larger sample of users.

Design Process


Once I had a clear idea of what the design would look like, I started designing the final screens in Figma.

I wanted my design to stay consistent with Disney’s theme, so I made sure to follow the existing design and use the same color scheme.


I created a few features based on the pain points. First, I added a profile lock feature which Lisa could use to keep her kids from switching profiles. If they tried, they would be prompted to input a pin number to access Lisa’s account.


I also added a rating system, along with a “history” tab so Michael could rate the movies that he enjoyed the most and then have access to that list in case he wanted to watch them again.


Finally, I added a filter to the watchlist where the user can filter the movies based on the rating they gave it (if they choose not to remove it from the watchlist), genre, duration, and actors that are featured. This, along with the rating system, will reduce the time that Michael spends trying to pick a movie.


Check out the full prototype below!